ﭼﻴﻠﺮﻫﺎ وﻇﻴﻔﻪ ﺧﻨﻚ ﻛﺮدن آب ﻣﻮرد ﻧﻴﺎز ﺳﻴﺴﺘﻢ ﻫﺎي ﻣﺨﺘﻠﻒ ﺳﺮﻣﺎﻳﺸﻲ را ﺑﻪ ﻋﻬﺪه دارﻧﺪ. آﺑﻲ ﻛﻪ ﺗﻮﺳﻂ ﭼﻴﻠﺮﻫﺎ ﺧﻨﻚ ﻣﻲ ﺷﻮد در ﻓﻦ ﻛﻮﻳﻞ ﻫﺎ و ﻳﺎ ﻛﻮﻳﻞ ﻫﺎي آب ﺳﺮد ﻫﻮاﺳﺎزﻫﺎ ﻣﻮرد اﺳﺘﻔﺎده ﻗﺮار می ﮔﻴﺮد. ﭼﻴﻠﺮﻫﺎ در ﺻﻨﺎﻳﻊ ﻣﺨﺘﻠﻒ ﻧﻴﺰ ﻛﺎرﺑﺮد وﺳﻴﻌﻲ دارﻧﺪ و در ﻫﺮ ﭼﺮﺧﻪ ﺻﻨﻌﺘﻲ ﻛﻪ ﻧﻴﺎز ﺑﻪ ﭘﺎﺋﻴﻦ آوردن دﻣﺎی آب ﺑﺎﺷﺪ از ﭼﻴﻠﺮﻫﺎ اﺳﺘﻔﺎده می ﮔﺮدد.
ﭼﻴﻠﺮ در ﺗﻘﺴﻴﻢ ﺑﻨﺪي ﺻﻨﻌﺖ ﺗﺒﺮﻳﺪ در ﮔﺮوه ﺗﻬﻮﻳﻪ ﻣﻄﺒﻮع ﺑﺮاي رﻓﺎه و آﺳﺎﻳﺶ اﻧﺴﺎﻧﻬﺎ و در ﺗﻬﻮﻳﻪ ﺻﻨﻌﺘﻲ ﺑﺮاي ﺳﺮدﺳﺎزي دﺳﺘﮕﺎه ﻫﺎي صنعتی و ﻛﺎرﺧﺎﻧﻪ ﻫﺎ ﻣﻮرد اﺳﺘﻔﺎده ﻗﺮار ﻣﻲ ﮔﻴﺮد. کاربرد اصلی چیلرها در صنعت تهویه مطبوع و در صنایع مورد استفاده قرار میگیرند. چیلرها با توجه به ظرفیت برودتی تولید شده تقسیم بندی میگردد که در ظرفیت 3 تن تبرید الی 20 تن تبرید چیلرها به دسته بندی مینی چیلر تقسیم میگردد.

مینی چیلر خانگی
مینی چیلر اصطلاحی می باشد که از عبارت انگلیسی (mini chiller) این چیلرها یکی از اجزای مهم تهویه میباشند. مینی چیلر ها جهت تولید آب سرد در تهویه مطبوع و صنایع مختلف از قبیل پزشکی، صنعت چاپ، صنعت لیزر و دستگاه های تزریق پلاستیک قابل استفاده می باشد. مینی چیلر نیز همانند چیلر در صنعت تهویه مطبوع و دیگر صنایع بسیار کاربرد دارد و در چیلرهای صنعتی جهت دستگاه های تزریق پلاستیک و MRI از مینی چیلر استفاده می گردد. مینی چیلرهایی که در بخش خانگی مورد استفاده قرار میگیرند اصطلاحا چیلر خانگی معرفی میگردند.
چیلر خانگی چگونه کار میکند

چیلرها عموما به صورت مرکزی نصب میگردند در ساختمان های بلند مرتبه که به صورت تاسیسات در موتورخانه مرکزی تامین سرمایش و گرمایش ساختمان را انجام میدهند اما در چیلرهای خانگی که در ساختمان های با تعداد طبقات محدود مورد استفاده قرار میگیرد، چیلر خانگی نصب میکنند. چیلر خانگی به بهره بردار این امکان میدهد که هر واحد به صورت مجزا هزینه های برق و آب ساختمان جدا محاسبه میگردد و هر واحد دارای استقلال میباشد. چیلر خانگی معمولا در تراس، حیاط خلوت یا پشت بام نصب میگردد. این چیلر معمولا توسط پمپ سیرکوله داخلی آنها، آب سرد را پمپاژ میکنند سپس این آب با ورود به فن کویل یا هواساز خانگی گرمای هوای داخل واحد ساختمان میگیرد. درون هر فن کویل یک کویل مسی و یک فن وجود دارد که فن هوا را از روی کویل سرد شده، دمیده و دمای هوا را کاهش می دهد و در نتیجه منجر به سرمایش مطبوع در تابستان می شود. فن کویل ها در ساختمان معمولا به انواع فن کویل های دیواری، زمینی و سقفی و کاستی تقسیم میگردد. این فن کویل ها در این قسمت هوای سرد گرمای محسوس را که شامل گرمای ناشی از اختلاف دمای خارج و داخل، گرمای تابشی و حرارت تولیدی توسط ساکنین و وسایل الکترونیکی می باشد را جذب کرده و دمای آب بالا می رود. همچنین جذب گرمای نا محسوس و رطوبت هوا را جذب و باعث ایجاد محیط آسایش در فضای تهویه شده می گردد. یکی از کاربردهای اصلی مینی چیلر جذب گرمای نا محسوس و رطوبتی که از طریق نفوذ هوا، ساکنین و تجهیزات حرارتی موجود در ساختمان به هوای و محیط ادارای و به محیط افزوده می گردد. برای حالت گرمایش، درون کویل های فن کویل، آبگرم ارسالی از طرف پکیج گازسوز (دیواری یا زمینی) یا بویلر گازسوز (موتورخانه) جریان پیدا کرده و با عبور هوا از اطراف کویل ها، هوا گرم شده و در محیط توزیع می شود. بنابرین این سیستم یک سیستم کامل سرمایشی و گرمایشی مستقل است.

چیلر خانگی جهت چه فضایی مناسب میباشد
جهت انتخاب تجهیزات مطبوع در ساختمان های مسکونی ابتدا باید به شرایط آب و هوایی آن منطقه توجه داشت.مناطق گرمسیر و جنوبی کشور بار سرمایش و گرمایش ساختمان ها باید محاسبه گردد. جهت محاسبه دقیق بار گرمایش و سرمایش ساختمان باید شبیه سازی آن توسط نرم افزار HAP صورت پذیرد و سپس انتخاب تجهیزات صورت گیرد اما جهت انتخاب کلی و سرانگشتی تجهیزات میتوان مطابق با شرایط زیر عمل کرد.
درصورتی که متراژ ساختمان تا زیر صد متر مربع و تعداد واحدهای ساختمان تا کمتر از ده واحد باشد استفاده از داکت اسپیلت و یا کولرگازی دو تکه بیشتر مورد استفاده قرار میگیرد. در ساختمان های کم واحد با متراژ بزرگتر از 140 متر مربع پیشنهاد استفاده از مینی چیلر بسیار مرسوم میباشد. در این ساختمان ها معمولا به جهت سرمایش ساختمان در فصل گرم سال به مینی چیلر ساختمانی که در پشت بام و یا در بالکن نصب میگردد. در یک ساختمان با متراژ تقریبی 150 متر مربع در شهر تهران یک عدد مینی چیلر ساختمانی با ظرفیت 4 تن تبرید مناسب میباشد. در این ساختمان ها باید به جهت گرمایش ساختمان استفاده از پکیج های گرمایی ساختمانی میتوند مناسب باشد. این چیلر ها معمولا در باکن در کنار پکیج نصب میشوند. مینی چیلرهای ساختمانی مجهز به یک پمپ سیرکوله جهت گردش آب در داخل فن کویل های ساختمان میباشد. در چیلرهای ساختمانی هر واحد مسکونی به طور مجزا مصرف انرژی را کنترل میکند. این واحد های ساختمانی میتوان هر مینی چیلر ساختمانی تا چهار عدد فن کویل 200CFM را ساپورت میکند. چیلرهای مذکور با توجه ظرفیت معمنولا دارای سایز دو اینچ میباشد. همچنین جهت تامین گرمایش ساختمان پیشنهاد میگردد پکیج شوفاژ زمنی مجهز به منبع ذخیره آب مناسب میباشد. پر کاربرد ترین رقیب دستگاه چیلر خانگی برای مساحت های بین 100 تا 150 متر مربع همین دستگاه داکت اسپلیت است. در متراژهای بیشتر از 150 متر مربع تقریبا مینی چیلر و چیلر بی رقیب هستند و بیشترین کاربرد را به عنوان سیستم تهویه یک ساختمان (به همراه فن کویل ها و پکیج آبگرم یا دیگ آبگرم موتورخانه) دارند. در مساحت های کمتر از 100 متر مربع بیشتر استفاده از کولرهای آبی و گازی به همراه پکیج و رادیاتورها یا بخاری برای تامین هوای سرد و گرم مورد نیاز پیشنهاد می شود.

مزایا و معایب مینی چیلر خانگی در مقایسه داکت اسپیلت
در ساختمان های مسکونی آپارتمانی در متراژ حدودی 120 متر مربع میتوان هم از مینی چیلر ساختمانی استفاده نمود هم داکت اسپیلت جهت بررسی و شرایط آن مقایسه شرایط آنها به بررسی مزایا و معایت آن بررسی میکنیم مهمترین مزیت مینی چیلرها نسبت داکت اسپیلیت وجود کنترل جداگانه دمای هر محیط میباشد. در داکت اسپیلت کل واحد باید توسط یک سنسور و یک ترموستات که در محیط سالن اصلی ساختمان میباشد کنترل میگردد و در صورت درخواست جهت برودت به وسیله کانال تمام محیط ساختمان و اتاق های خنک میگردد. این شرایط به جهت گرمایش نیز صادق میباشد. در داکت اسپیلیت ها جهت گرمایش یک عدد کویل گرمایی را در داخل کانال اصلی هوا قرار میدهند و در فصل زمستان به وسیله گردش آب گرم در داخل کویل مذکور و گردش هوا به وسیله فن داکت اسپیلت، محیط ساختمان را گرم میکنند. البته در داکت اسپیلت ها امکان استفاده حالت HEAT PUMP نیز فراهم میباشد که با توجه به مصرف برق هزینه آن بالا میباشد. در مینی چیلرهای ساختمانی هر واحد به تعداد 4 زون تقسیم میگردد. و هر زون به وسیله یک عدد فن کویل سرمایش و گرمایش آن تامین میگردد هر عدد فن کویل به وسیله ترموستات محیطی دمای مطبوع محیط را تامین میکند. لذا مهمترین مزیت مینی چیلرها نسبت به داکت اسپیلت کنترلر جداگانه زون های ساختمان میگردد. از جمله مزایا مینی چیلر نسبت داکت اسپیلت استفاده از سیال آب به جهت خنک کنندگی میباشد. در چیلر با توجه به اینکه آب سرد در گردش میباشد و دمای آب در محدوده 10 درجه سانتی گراد میباشد هوای ساختمان در مقایسه با داکت اسپیلت بسیار مطبوع تر میباشد. در داکت اسپیلت چون هوا جهت خنک شدن باید از کویل سرمایی انبساط مستقیم بگذرد دمای هوای خروجی بسیار پایین میباشد که باعث اذیت برخی از ساکنان علی الخصوص سالمندان میگردد.

اما مهمترین معایت مینی چیلر هزینه بالای تامین و نگهداری و مصرف بالاتر انرژی الکتریکی در مقایسه با داکت اسپیلت و یا موتورخانه مرکزی میباشد. این هزینه هم در مورد نصب، تامین فن کویل و لوله کشی تجهیزات میباشد. لذا هزینه یک واحد مسکونی 120 متر مربع در صورت تجهیز به مینی چیلر در مقایسه با داکت اسپیلت حدود 30 درصد بیشتر میباشد. لذا در ساختمان های کم واحد با متراژ بالا پیشنهاد مینی چیلر خانگی مناسب میباشد در غیر این صورت استفاده از مینی چیلر توجیه اقتصادی ندارد.
اجزای مینی چیلر خانگی

کمپرسور
کمپرسور چیلر قلب اصلی و اولین جزو از اجزای چیلر تراکمی می باشد که وظیفه گردش مبرد در سیکل برعهده آن می باشد. کمپرسور را برحسب نیاز در اندازه های مختلفی میسازند. حجم گازی که در کمپرسور چیلر باید متراکم شود بستگی به میزان جابه جایی کمپرسور توان موتور الکتریکی کمپرسور تعیین وابعاد آن مشخص می گردد. وظیفه کمپرسور ایجاد جریان مبرد، اختلاف فشار بین قسمت فشار بالا و فشار پایین را ایجاد میکند در مینی چیلرها از کمپرسورهای اسکرال استفاده میکنند این کمپرسور فاقد سوپاپ دهش و مکش است و از دو صفحه چرخشی متحرک و ثابت تشکیل شده و پس از ورود گاز از دو طرف صفحات به سمت مرکز آن هدایت شده و متراکم میگردد و از وسط صفحه خارج میگردد.

اواپراتور
اواپراتور های مینی چیلرهای به صورت اواپراتورهای صفحه ای می باشد، که مخصوص سیستم های تبرید می باشد. این اواپراتوردر ظرفیت مختلف از 2 تن تبرید تا 10 تن تبرید به صورت مدار تک مداره و دو مداره مورد مصرف قرار میگیرد.
کندانسور
مینی چیلر های خانگی و چیلرهای صنعتی کندانسورهای آن هواخنک میباشد. این مینی چیلر ها به وسیله یک کویل مسی و یک فن کندانسور خنک میگردد. این کندانسورها صورت کندانسور هوایی و همراه با فن های ملخی می باشد. این چیلرها دارای کندانسورهای Vtype یا به صورت تخته ای می باشد. فن های این چیلرها به دلیل نزدیک بودن به محیط مسکونی بهتر است به همراه سایلنسر و کم صدا باشد.

اکسپنشن ولو
شیر انبساط یا اکسپنشن ولو با توجه ظرفیت چیلر مطابق با ظرفیت کمپرسور انتخاب میگردد. همچنین میتوان لوله مویین نیز استفاده نمود.
پمپ سیرکوله و منبع انبساط
این دو قطعه در مدار آبی مینی چیلرها مورد مصرف قرار می گیرد. از پمپ برای به گردش آوردن آب و اکسپنشن تانک به جهت نقش منبع انبساط بسته را در مدار مینی چیلرهای را بازی می کند. منبع انبساط جهت ایجاد فشار مثبت در مکش پمپ نصب میگردد. در هنگام راه اندازی مجدد در اول هر فصل باید صافی پمپ باز گردد همچنین منبع انبساط به وسیله تلمبه هر باید باید کرد.

الزامات نصب چیلر خانگی
یکی از المان های بهره برداری صحیح از مینی چیلر خانگی نصب صحیح آن میباشد. نصب صحیح شامل لوله کشی صحیح مطابق با سایز مورد نیاز نصب فیلتر همچنین قرار گیری چیلر در موقعیت صحیح جهت فضای سرویس مناسب میباشد.

داشتن فضای سرویس مناسب باعث عملکرد بهتر چیلر همچنین در هنگام تعمیر نگهداری چیلر خانگی باعث انجام صحیح و بدون مشکل میگردد. شکل زیر نقشه حداقل فضای سرویس جهت مینی چیلرها میباشد.

لازم به ذکر سمت تابلو برق چیلر باید فضا جهت سرویس و تهمیرات احتمالی تابلو برق را در نظر گرفت. همچنین در صورتکی محل نصب مینی چیلر خانگی در پشت بام باشد و تمام واحد باید مینی چیلر را در کنار هم در فضای پشت بام نصب کنند. لذا فاصله مناسب مینی چیلر از یکدیگر بسیار پر اهمیت است. در صورتی که مینی چیلر در فاصله نزدیک از یکدیگر قرار گیرند خروج هوای کندانسور آنها یکدیگر را تحت تاثیر گذاشته و باعث عملکرد منفی در چیلرهای خانگی میگردد. لذا جهت حداقل فاصله ایمن جهت مینی چیلرها مطابق شکل زیر 1.8 متر و حداقل فاصله از دیوار 1.1 متر میباشد.

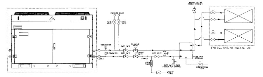
یکی دیگر از المان های صحیح نصب مینی چیلر خانگی، لوله کشی صحیح و قرار گیری کامل تجهیزات حافظتی در مدار آب میباشد. نصب فیلتر صافی مناسب در مدار آب و قیل از پمپ سیرکولاتور بسیار مهم میباشد صافی باید دارای مش 20 میکرون و حداقل فاصله از چیلر قرار گرفته باشد.

نصب شیرآلات قطع و وصل و همچنین شیر هواگیری اتومات در خط لوله کشی مینی چیلر الزامی میباشد.

