طراحی نقشه تاسیسات مکانیکی

طراحی نقشه تاسیسات

طراحی نقشه تاسیسات مکانیکی یکی از مهم‌ترین مراحل در آماده‌سازی یک پروژه ساختمانی است. این نقشه‌ها به‌نوعی زبان مشترک بین طراح، مجری، ناظر و کارفرما محسوب می‌شوند و تمام اجزای حیاتی ساختمان از آبرسانی و فاضلاب گرفته تا سیستم‌های تهویه مطبوع و اطفای حریق بر اساس آن اجرا می‌گردند. بدون وجود نقشه‌های استاندارد و دقیق، اجرای تاسیسات با خطاهای متعدد، دوباره‌کاری‌های پرهزینه و عدم انطباق با مقررات ملی روبه‌رو خواهد شد.


برای طراحی نقشه تاسیسات همین حالا تماس بگیرید: 09126064945


طراحی نقشه تاسیسات مکانیکی در واقع فرآیندی است که در آن مهندس تأسیسات بر اساس نقشه‌های معماری، نوع کاربری ساختمان، شرایط اقلیمی، ظرفیت تجهیزات و استانداردها، اقدام به محاسبه، جانمایی، سایزبندی و ترسیم مسیرهای لوله‌کشی، کانال‌کشی و تجهیزات می‌کند. خروجی این فرایند مجموعه‌ای از نقشه‌های فنی شامل پلان، رایزر دیاگرام، دیتیل اجرایی و جداول محاسباتی است که اجرای پروژه باید دقیقاً مطابق آن انجام شود.

اهمیت طراحی نقشه تاسیسات در اجرای پروژه

وجود نقشه‌های صحیح و اصولی باعث می‌شود قبل از آغاز عملیات اجرایی، تمام مشکلات احتمالی شناسایی و رفع شوند. اگر مسیر لوله‌کشی از سقف کاذب عبور نکند، اگر کانال‌ها در فضاهای غلط قرار گیرند یا موتورخانه ظرفیت کافی نداشته باشد، همه این موارد در مرحله طراحی قابل تشخیص هستند. به همین دلیل، داشتن نقشه‌های طراحی‌شده توسط مهندس متخصص، از بروز هزینه‌های سنگین در آینده جلوگیری می‌کند.

همچنین نقشه‌ها از تداخلات بین رشته‌ای مثل تداخل لوله‌های مکانیکی با برق یا سازه جلوگیری می‌کنند. یکی از مهم‌ترین اهداف طراحی تاسیسات، ایجاد هماهنگی کامل بین معماری و تاسیسات است تا امکان اجرای صحیح و بدون تغییرات اجباری فراهم شود.

هدف از تهیه نقشه‌های تاسیسات

نقشه‌های تاسیساتی تنها برای اجرا نیستند؛ بلکه دلیل‌های مهم‌تری هم دارند:

1. کاهش خطا و حذف دوباره‌کاری‌ها

زمانی که تمام مسیرها، سایزها و تجهیزات قبل از اجرا مشخص باشد، احتمال خطا در اجرا به‌شدت کاهش می‌یابد.

2. برآورد دقیق هزینه‌ها و مصالح

نقشه صحیح به پیمانکار اجازه می‌دهد حجم لوله، کانال، تجهیزات و مدت زمان اجرا را دقیق برآورد کند.

3. اجرای استاندارد و قابل نظارت

ناظر پروژه تنها زمانی می‌تواند بر اجرای اصولی نظارت کند که نقشه‌های معتبر و استاندارد در اختیار داشته باشد.

طراحی لوله کشی آب

تفاوت نقشه طراحی، نقشه اجرایی و نقشه شاپ

  • نقشه طراحی:
    اولین نسخه رسمی پروژه که توسط طراح تهیه می‌شود و مبنای اجرای اولیه است.

  • نقشه اجرایی:
    نسخه‌ای تکمیل‌شده بر اساس نیاز کارگاه، شامل دیتیل‌های بیشتری نسبت به نقشه طراحی.

  • نقشه شاپ (Shop Drawing):
    نقشه‌ای که پیمانکار تهیه می‌کند و دقیقاً نشان می‌دهد چگونه اجزا اجرا می‌شوند.

  • نقشه ازبیلت:
    نقشه ای که بعد از اجرا پروژه و از شرایط موجود برداشت می شود

مراحل طراحی نقشه تاسیسات مکانیکی

طراحی نقشه تاسیسات مکانیکی یک فرآیند چندمرحله‌ای و کاملاً مهندسی است که از بررسی اولیه نقشه‌های معماری آغاز می‌شود و تا تهیه نقشه‌های نهایی و قابل اجرا ادامه پیدا می‌کند. این مراحل در هر پروژه ممکن است بسته به نوع ساختمان و کاربرد آن متفاوت باشد، اما اصول کلی در تمام پروژه‌ها مشابه است. رعایت این مراحل باعث می‌شود نقشه‌های دقیق‌تری تولید شده و اجرای پروژه بدون خطا و دوباره‌کاری انجام شود.

۱. بررسی نقشه‌های معماری و شناخت پروژه

اولین گام در طراحی تاسیسات مکانیکی، مطالعه نقشه‌های معماری است. مهندس طراح باید بداند:

  • نوع پروژه چیست؟ (مسکونی، اداری، درمانی، صنعتی)

  • تعداد طبقات و متراژ زیربنا چقدر است؟

  • موقعیت فضاهای حیاتی مثل آشپزخانه، سرویس‌ها، موتورخانه و shafts کجاست؟

  • کاربری هر فضا چیست و چه بار حرارتی و سرمایشی دارد؟

شناخت درست پروژه، از همان ابتدا مسیر طراحی را مشخص می‌کند. اگر طراح از کاربری ساختمان به‌درستی مطلع نباشد، ممکن است ظرفیت تجهیزات اشتباه انتخاب شود یا مسیرها در محل نامناسبی قرار بگیرند. در این مرحله، هماهنگی اولیه با طراح معماری و سازه بسیار مهم است.

۲. محاسبات بارهای حرارتی و تعیین ظرفیت تجهیزات

پس از شناخت پروژه، مرحله محاسبات شروع می‌شود. محاسبات دقیق پایه و اساس طراحی صحیح است. مهم‌ترین محاسبات عبارت‌اند از:

  • محاسبه بار سرمایشی و گرمایشی فضاها

  • محاسبه دبی آب گرم مصرفی

  • انتخاب ظرفیت دیگ، پمپ، چیلر، هواساز یا پکیج

  • تعیین سطح تهویه مورد نیاز مطابق مقررات ملی

حتما بخوانید!
قیمت نقشه ازبیلت مکانیک

در این مرحله نرم‌افزارهای تخصصی مانند HAP، کریر، Duct Sizer و Pipe Flow به کمک طراح می‌آیند. خروجی این محاسبات تعیین‌کننده سایز لوله‌ها، کانال‌ها و انتخاب نوع تجهیزات مکانیکی است. اگر محاسبات اشتباه انجام شوند، کل سیستم با مشکل روبه‌رو خواهد شد؛ مثلا انتخاب نادرست ظرفیت چیلر می‌تواند باعث افزایش هزینه انرژی یا عدم تأمین سرمایش کافی شود.

۳. انتخاب مسیرهای لوله‌کشی، کانال‌کشی و جانمایی تجهیزات

پس از اتمام محاسبات، طراح باید به سراغ مسیرهای لوله‌کشی و کانال‌کشی برود. این مرحله نیازمند دقت بالا و شناخت کامل از محدودیت‌های معماری است. نکات مهم در این مرحله:

  • انتخاب مسیرهای قابل اجرا و بدون تداخل

  • عبور مسیرها از فضاهای مجاز (سقف کاذب، داکت‌ها، رایزرها)

  • جانمایی تجهیزات با دسترسی مناسب جهت تعمیر و نگهداری

  • جلوگیری از عبور مسیرهای مکانیکی از روی تجهیزات برقی یا سازه‌ای

در این بخش، هماهنگی با معمار و برقکار اهمیت بسیار زیادی دارد. بسیاری از مشکلات پروژه‌ها مثل کمبود فضا در رایزرها، به‌دلیل عدم هماهنگی در همین مرحله رخ می‌دهد.

۴. ترسیم نقشه‌های پلان، رایزر و دیتیل‌ها

در این مرحله، طراح وارد بخش ترسیمی می‌شود و خروجی نهایی کار تولید می‌گردد. مهم‌ترین نقشه‌های طراحی عبارت‌اند از:

  • پلان طبقات شامل مسیر لوله‌های آب سرد و گرم، فاضلاب، کانال‌ها و تجهیزات

  • رایزر دیاگرام برای انتقال عمودی تاسیسات بین طبقات

  • دیتیل‌های اجرایی شامل نصب کلکتور، جزئیات موتورخانه، اتصالات کانال‌ها و …

  • جداول محاسباتی و لیست مواد

نقشه‌ها باید استاندارد باشند و نمادها، ضخامت خطوط و نوشتار طبق اصول نقشه‌کشی رعایت شود. طراحان معمولاً از نرم‌افزار AutoCAD برای ترسیم دوبعدی و در پروژه‌های بزرگ از Revit برای مدل‌سازی سه‌بعدی استفاده می‌کنند.

۵. کنترل، بازبینی و اصلاحات نهایی

بعد از تولید نقشه‌ها، مرحله کنترل آغاز می‌شود. در این بخش طراح باید موارد زیر را بررسی کند:

  • عدم تداخل مسیرها با سیستم‌های دیگر

  • رعایت کامل مقررات ملی ساختمان (مقررات مبحث ۱۴ و ۱۶)

  • کنترل سایز لوله‌ها و کانال‌ها

  • کنترل مسیرهای رفت و برگشت پمپ‌ها

  • تطابق با محدودیت‌های معماری

گاهی لازم است چندین بار نقشه‌ها اصلاح شوند تا به نسخه نهایی برسند. در پروژه‌های رسمی، ناظر مکانیک نیز قبل از تایید نهایی باید نقشه‌ها را بررسی کند.

۶. خروجی نهایی و تحویل نقشه‌های طراحی

در پایان، نقشه‌ها در قالب:

  • فایل dwg اتوکد

  • فایل pdf

  • دفترچه محاسبات

  • جداول تجهیزات و متریال

به کارفرما و پیمانکار تحویل داده می‌شود. نقشه‌های طراحی‌شده در این مرحله مبنای اصلی اجرای ساختمان خواهند بود.

انواع نقشه‌های تاسیسات مکانیکی در ساختمان

نقشه‌های تاسیسات مکانیکی به‌عنوان ستون اصلی اجرای سیستم‌های مکانیکی ساختمان شناخته می‌شوند و هر بخش از آن، نقش مشخصی در عملکرد نهایی بنا دارد. این نقشه‌ها باید به‌صورت دقیق، مهندسی‌شده و استاندارد ترسیم شوند تا در زمان اجرا هیچ ابهامی برای مجریان و پیمانکاران باقی نماند. انواع نقشه‌های تاسیسات مکانیکی معمولاً در چند گروه اصلی تقسیم‌بندی می‌شوند که شناخته‌شده‌ترین آنها شامل لوله‌کشی آب سرد و گرم مصرفی، لوله‌کشی فاضلاب، طراحی موتورخانه، سیستم‌های سرمایش و گرمایش، طراحی کانال‌کشی و اگزاست، و سیستم‌های اطفای حریق است. در ادامه هر گروه را به‌صورت کامل توضیح می‌دهیم.

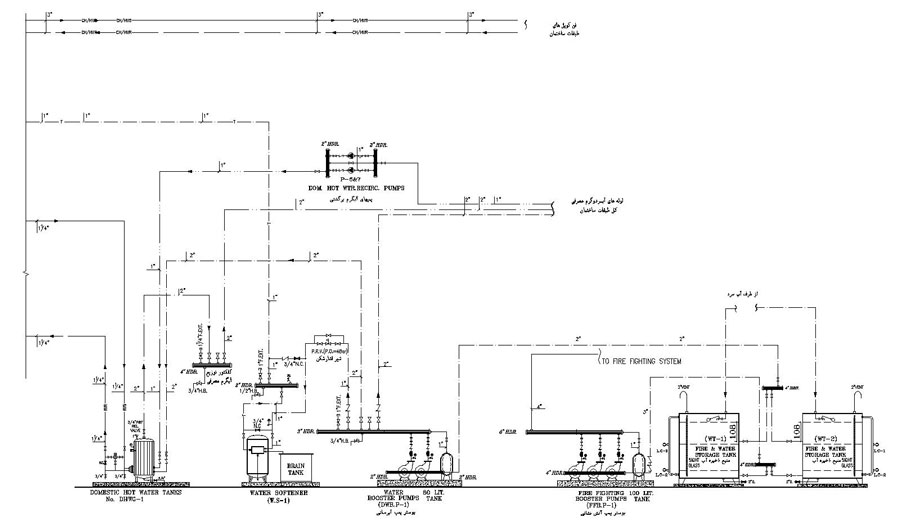
۱. نقشه‌های لوله‌کشی آب سرد و گرم مصرفی

این نقشه‌ها وظیفه نمایش نحوه توزیع آب سرد، آب گرم و گردش آب گرم در ساختمان را بر عهده دارند. مهم‌ترین مواردی که در نقشه آب سرد و گرم مشخص می‌شود عبارت‌اند از:

  • مسیر دقیق لوله‌ها (روی سقف، کف، دیوار یا داکت)

  • سایز لوله‌ها بر اساس محاسبات و مقررات

  • محل نصب شیرهای اصلی، شیرهای یکطرفه و کلکتورها

  • مسیر گردش آب گرم (Riser Return) جهت کاهش زمان انتظار آب گرم

  • مشخصات منابع ذخیره، پکیج یا مبدل‌های حرارتی

حتما بخوانید!
نقشه ازبیلت چیست

نقشه آب سرد و گرم باید به‌گونه‌ای ترسیم شود که تداخل با مسیرهای فاضلاب، برق و سازه نداشته باشد. همچنین رعایت شیب‌بندی، جلوگیری از افت فشار و استفاده از مسیرهای منطقی در طبقات بسیار مهم است.

۲. نقشه‌های لوله‌کشی فاضلاب و ونت

لوله‌کشی فاضلاب یکی از حساس‌ترین بخش‌های طراحی است. اگر نقشه فاضلاب با دقت تهیه نشود، مشکلاتی مانند بوی نامطبوع، گرفتگی مکرر یا برگشت فاضلاب ایجاد می‌شود. موارد مهمی که در نقشه‌های فاضلاب ساختمان نمایش داده می‌شوند:

  • مسیر لوله‌های فاضلاب افقی و عمودی

  • محل رایزرهای فاضلاب و ونت

  • شیب مناسب لوله‌ها برای جلوگیری از رسوب و انسداد

  • سیستم‌های ونتینگ برای تعادل فشار و رفع بوی فاضلاب

  • اتصال صحیح لوازم بهداشتی با استفاده از سیفون استاندارد

در ساختمان‌های خاص مانند مراکز درمانی، ممکن است فاضلاب بهداشتی و صنعتی تفکیک شود و در نقشه‌ها دو مسیر مجزا نمایش داده شود.

۳. نقشه‌های طراحی موتورخانه و تجهیزات مرکزی

موتورخانه قلب تاسیسات مکانیکی ساختمان است. نقشه‌های این بخش باید دقیق‌تر از سایر قسمت‌ها باشند، زیرا کوچک‌ترین اشتباه در جانمایی، مسیر لوله‌ها یا ظرفیت تجهیزات می‌تواند در عملکرد کل سیستم اختلال ایجاد کند.

فلودیاگرام-موتورخانه

در نقشه‌های موتورخانه معمولاً موارد زیر مشخص می‌شود:

  • چیدمان دیگ‌ها، منبع کویل‌دار، سختی‌گیر، چیلر، پمپ‌ها و کلکتورها

  • مسیر رفت و برگشت لوله‌ها و سایز آنها

  • اتصالات، شیرآلات، تجهیزات کنترلی و محل نصب مانومترها

  • مسیر دودکش و هوای تازه

  • دیتیل اجرا برای نصب پمپ‌ها، لرزه‌گیرها، فونداسیون تجهیزات و …

این نقشه‌ها معمولاً همراه با دفترچه محاسبات ارائه می‌شوند تا انتخاب تجهیزات و ابعاد لوله‌ها مستند و قابل پیگیری باشد.

۴. نقشه‌های سیستم‌های سرمایش و گرمایش

در این بخش، نقشه‌های مربوط به سیستم‌های تهویه مطبوع و تجهیزات سرمایشی و گرمایشی بررسی می‌شوند. مهم‌ترین مواردی که در این دسته قرار می‌گیرند:

  • نقشه سیستم رادیاتور یا فن‌کوئل

  • مسیر لوله‌کشی آب سرد و گرم برای کویل‌ها

  • نقشه‌های VRF یا چیلر و هواساز

  • جانمایی یونیت‌ها و پنل‌های داخلی و خارجی

  • مسیرهای لوله مسی و کابل تراس برق برای سیستم‌های گازی مانند کولرگازی

در این نقشه‌ها، محدودیت‌های معماری باید کاملاً رعایت شود، زیرا جانمایی نادرست یونیت خارجی، مشکلات فراوانی ایجاد خواهد کرد.

۵. نقشه‌های کانال‌کشی تهویه مطبوع و اگزاست

یکی از مهم‌ترین و تخصصی‌ترین بخش‌های طراحی تاسیسات مکانیکی، طراحی سیستم کانال‌کشی است. در این نقشه‌ها موارد زیر نمایش داده می‌شود:

  • مسیر دقیق کانال هوای رفت و برگشت

  • اندازه کانال‌ها بر اساس محاسبات افت فشار

  • محل دریچه‌ها و دمپرها

  • مسیر دودکش‌ها و اگزاست فَن‌ها

  • داکت‌های مشترک و محدودیت‌های معماری

طراحی کانال‌ها باید به‌گونه‌ای باشد که صدای سیستم تهویه و افت فشار در کمترین حد ممکن قرار گیرد. استفاده از نرم‌افزارهایی مانند Duct Sizer در این مرحله ضروری است.

۶. نقشه‌های سیستم اطفای حریق و شبکه آتش‌نشانی

در پایان، یکی از مهم‌ترین نقشه‌ها در هر پروژه، نقشه‌های سیستم اطفای حریق است. این نقشه‌ها شامل موارد زیر هستند:

  • مسیر لوله‌کشی اسپرینکلر

  • نقشه شبکه فایرباکس و رایزر آتش‌نشانی

  • دبی و فشار لازم طبق استاندارد NFPA

  • جانمایی پمپ‌های آتش‌نشانی و مخزن ذخیره

  • دیتیل‌های نصب نازل و اتصالات

سیستم اطفای حریق باید به‌صورت کاملاً دقیق و بدون خطا طراحی شود، زیرا مستقیماً با جان و مال افراد مرتبط است. رعایت استانداردهای ملی و بین‌المللی در این بخش الزامی است.

کانال کشی

اصول، استانداردها و نکات مهم در ترسیم نقشه‌های تاسیسات مکانیکی

ترسیم نقشه‌های تاسیسات مکانیکی تنها یک کار ترسیمی نیست؛ یک فرآیند مهندسی دقیق است که باید بر اساس استانداردها، ضوابط معماری، شرایط سازه، محدودیت‌های اجرایی و عملکرد واقعی سیستم‌ها انجام شود. نقشه‌ای که استاندارد نباشد، دو مشکل عمده ایجاد می‌کند: قابلیت اجرا ندارد و در مرحله بهره‌برداری مشکلات جدی ایجاد می‌کند. در این فصل مهم‌ترین اصول و استانداردهایی را که در ترسیم نقشه‌های مکانیکی باید رعایت شوند، بررسی می‌کنیم.

۱. رعایت استانداردهای ملی و بین‌المللی

در ایران، طراحی تاسیسات مکانیکی باید علاوه بر استانداردهای بین‌المللی، با مقررات ملی ساختمان نیز هماهنگ باشد. مهم‌ترین منابعی که مهندسان باید به آن‌ها استناد کنند عبارت‌اند از:

  • مبحث ۱۴ مقررات ملی (تأسیسات مکانیکی)

  • مبحث ۱۶ مقررات ملی (تأسیسات بهداشتی – آب و فاضلاب)

  • مبحث ۱۹ مقررات ملی (صرفه‌جویی انرژی)

  • NFPA برای سیستم‌های اطفای حریق

  • ASHRAE برای تهویه مطبوع و بارهای سرمایشی و گرمایشی

  • SMACNA برای کانال‌کشی

  • IPC برای لوله‌کشی آب و فاضلاب

حتما بخوانید!
تفاوت نقشه اجرایی (نقشه شاپ) و نقشه ازبیلت چیست؟

هر نقشه‌ای باید مطابق ضوابط این مجموعه استانداردها تهیه شود، چرا که تأیید نظام مهندسی نیز بر همین اساس انجام می‌شود.

۲. جانمایی صحیح تجهیزات و رعایت هماهنگی بین رشته‌ای

اشتباه در جانمایی تجهیزات یکی از رایج‌ترین مشکلات در پروژه‌هاست. یک نقشه استاندارد باید:

  • فضای دسترسی برای تعمیرات را در نظر بگیرد

  • با نقشه‌های معماری، سازه و برق هماهنگ باشد

  • مسیر لوله‌ها و کانال‌ها را طوری انتخاب کند که تداخل حداقلی داشته باشد

  • وزن و ارتعاش تجهیزات را با سازه هماهنگ کند

در پروژه‌های بزرگ، هماهنگی سه‌رشته‌ای معمولاً با جلسات Coordination و یا مدل‌سازی BIM انجام می‌شود. در پروژه‌های کوچک‌تر نیز مهندس طراح باید تمام محدودیت‌های معماری و سازه‌ای را در نظر بگیرد.

۳. انتخاب سایز مناسب لوله‌ها و کانال‌ها بر اساس محاسبات

نقشه‌ای که سایز لوله‌ها را صرفاً بر اساس تجربه شخصی مشخص کرده باشد، در همان مراحل اولیه اجرا با شکست مواجه خواهد شد. سایزهای دقیق باید بر اساس:

  • دبی مورد نیاز

  • افت فشار

  • مسیر جریان

  • ظرفیت تجهیزات

  • تعداد مصرف‌کننده‌ها

محاسبه شود. برای کانال‌ها نیز استفاده از نرم‌افزارهای سایزینگ، محاسبات افت فشار و انتخاب سرعت مجاز جریان هوا ضروری است.

۴. رعایت شیب‌بندی و مسیرگذاری اصولی

در لوله‌کشی فاضلاب، رعایت شیب استاندارد (معمولاً ۲٪) ضروری است. در لوله‌کشی آب نیز مسیرها باید به‌گونه‌ای انتخاب شوند که:

  • کمترین افت فشار ایجاد شود

  • مسیر کوتاه و منطقی باشد

  • از شکستگی‌های زیاد و زانویی‌های غیرضروری جلوگیری شود

  • امکان هواگیری و تخلیه سیستم وجود داشته باشد

همچنین لوله‌ها نباید از مسیرهایی عبور کنند که دسترسی تعمیراتی را مسدود کنند یا به عایق‌کاری حرارتی آسیب بزنند.

۵. اصول ترسیم نقشه‌های موتورخانه

در موتورخانه، ترسیم اصولی نقشه علاوه بر زیبایی گرافیکی، باید جنبه کاملاً اجرایی داشته باشد. مهم‌ترین نکات عبارت‌اند از:

  • نمایش دقیق کلکتورها، پمپ‌ها، شیرآلات، صافی‌ها و تجهیزات کنترلی

  • مشخص‌کردن فلنج‌ها، مسیر رفت‌وبرگشت، شیر تخلیه و هواگیر

  • تعیین فواصل سرویس تجهیزات

  • جانمایی دقیق تابلو برق موتورخانه

  • رعایت جهت و شیب مناسب لوله‌کشی در مدار اولیه و ثانویه

نمایش دیتیل‌های اتصال پمپ، پایه‌گذاری تجهیزات و مسیر دودکش از الزامات یک نقشه استاندارد است.

۶. اصول طراحی نقشه‌های تهویه و کانال‌کشی

کانال‌ها باید با توجه به سرعت مجاز هوا، افت فشار و سطح صدا طراحی شوند. مهم‌ترین نکات در این بخش:

  • تعیین قطر یا ابعاد کانال براساس محاسبات

  • مشخص‌کردن دمپرها، فیلترها و دریچه‌ها

  • جلوگیری از برخورد کانال با تیر و ستون

  • طراحی داکت مناسب برای عبور کانال‌ها

  • رعایت فاصله‌های مناسب از سقف کاذب

طراحی اشتباه در این قسمت باعث ایجاد صدای آزاردهنده یا عدم توزیع صحیح هوا می‌شود.

۷. دقت در نمایش جزئیات اجرایی

یک نقشه استاندارد باید تمام آنچه برای اجرای دقیق لازم است را نمایش دهد، از جمله:

  • نشانه‌گذاری ارتفاع‌ها (Level)

  • کد ارتفاعی برای رایزرها و کانال‌ها

  • نمایش مقاطع و دیتیل‌ها

  • کد مصالح و نوع لوله (پلی‌اتیلن، پنج‌لایه، فولادی، گالوانیزه و…)

  • نمایش محل ساپورت‌ها و هندسه دقیق مسیرها

مجری باید با نگاه‌کردن به نقشه، بتواند تمام سیستم را بدون ابهام اجرا کند.

۸. خروجی استاندارد برای تایید نظام مهندسی

برای تأیید نقشه توسط سازمان نظام مهندسی، رعایت موارد زیر ضروری است:

  • استفاده از مقیاس استاندارد

  • قرار دادن کادر و شیت‌بندی صحیح

  • رعایت جدول علائم و نشانه‌ها

  • نمایش نقشه‌ها در پلان، نما و مقطع در صورت نیاز

  • ضمیمه‌کردن دفترچه محاسبات کامل

  • ارائه فایل‌های DWG به همراه PDF

نقشه‌هایی که فاقد این موارد هستند معمولاً برگشت خورده و نیاز به اصلاحات متعدد پیدا می‌کنند.


برای طراحی نقشه تاسیسات همین حالا تماس بگیرید: 09126064945


 

دیدگاهتان را بنویسید

نشانی ایمیل شما منتشر نخواهد شد. بخش‌های موردنیاز علامت‌گذاری شده‌اند *